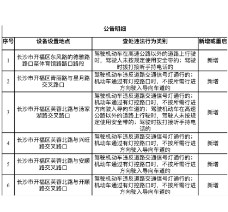
10月29日,记者从长沙市公安局交通管理支队了解到,为确保道路交通安全、畅通、有序,该支队在长沙市开福区青丽路与星月路交叉路口等路口路段,新增13处固定式交通技术监控设备。
新增13处
“电子警察”点位
↓↓↓

来源:905交通广播
编辑:陈珏 实习生田夏爱
10月29日,记者从长沙市公安局交通管理支队了解到,为确保道路交通安全、畅通、有序,该支队在长沙市开福区青丽路与星月路交叉路口等路口路段,新增13处固定式交通技术监控设备。
新增13处
“电子警察”点位
↓↓↓

来源:905交通广播
编辑:陈珏 实习生田夏爱